Black Schnauzer Cinema

Indie Cinema at Your Fingertips
By Christopher Janicki
The mobile ticketing app I am designing is tailored for a unique indie movie theater called "Black Schnauzer Cinema" that serves as a cultural hub in our community. As the only local theater, it offers a curated blend of commercial films and works from local filmmakers, providing a platform for regional talent to shine. The app simplifies the movie-going experience by allowing users to effortlessly browse showtimes, purchase tickets, and discover local films all in one place. Designed to celebrate and support the local arts scene, this app connects our community with the diverse and vibrant stories told through independent cinema.
Why?
In El Paso, Texas, and throughout much of the state, there is a noticeable scarcity of independent theaters that feature films by local artists, limiting residents' opportunities to engage with and appreciate these distinctive cinematic offerings. Additionally, there is a notable absence of user-friendly mobile apps designed to make discovering and purchasing tickets for these films easy and convenient. Conventional movie theaters and their apps often have cumbersome processes, making it difficult for users to swiftly and efficiently secure tickets and find films that align with their identity, personality, or interests.
Inspiration
Inspired by El Paso’s talented local filmmakers and my own passion for cinema, I visit theaters weekly and am committed to bringing local stories to the forefront. My goal is to open an independent movie theater that showcases both big films and the unique narratives of our community. This app is a step towards creating a platform that supports local talent and offers a meaningful movie experience for all.
Duration
August 2024
Goal
The indie mobile ticketing app I am designing for the Google UX Design Professional Certification course aims to solve these problems by offering a streamlined, accessible platform that simplifies the ticket-buying process, supports local filmmakers, and ensures an inclusive movie-going experience with ADA-accessible options and minimal navigation steps.
Learnings
Personas
User Journey Maps
Problem Statements
User Flows
Hi-Fi Wireframes
SiteMaps
Paper Wireframes
Digital Wireframes
Value Propositions
Empathy Maps and Aggregated Empathy Maps
Competitive Audits
Storyboards
Lo-Fi Wireframes
Wireframes
Information Architecture
Aggregated Empathy Map

Personas
Trixie Witherstorm

Trixie Witherstorm is a busy college student and waitress who needs a simple and efficient mobile app to quickly purchase movie tickets in just a few taps. By using an app with minimal steps, she can better balance her work, studies, and personal life while easily coordinating movie outings with her sister and friends.
"I just want to grab my movie tickets in a couple of taps and not worry about missing the show - why does it have to be so complicated?"
Age: 20
Hometown: Chicago, Illinois
Education: University Student, 2nd year
Family: 1 sister
Occupation: Waitress
Pronouns: She/Her
Device: Iphone
Problem Statement
Trixie Witherstorm is a busy college student and waitress who needs a simple and efficient mobile app to quickly purchase movie tickets in just a few taps. By using an app with minimal steps, she can better balance her work, studies, and personal life while easily coordinating movie outings with her sister and friends.
Justin Beverly

Justin is a dedicated single father who balances his job at Fort Bliss with raising three kids. As a translator with a master's in linguistics, he values communication and enjoys the arts, particularly movies. He loves taking his kids to the movies to bond and ensure they consume appropriate content. However, his busy life makes finding suitable films and using complex ticketing apps challenging. He seeks efficient, user-friendly solutions for choosing and buying movie tickets, both for family outings and his personal enjoyment.
“I just want to take my kids to a movie without worrying about inappropriate content—and when I go by myself or on a date, I want a smooth, enjoyable experience. Why can’t these apps make it easier?”
Age: 37
Hometown: Dallas, Texas
Education: Master's Degree in Linguistics
Family: Single Dad, one 16-year-old daughter and twin boys in 5th Grade
Occupation: Translator at Fort Bliss
Pronouns: He/Him/His
Device: Android Smartphone
Problem Statement
Justin Beverly is a single dad of a teenager and twin 5th graders who works as a translator at Fort Bliss. He needs a quick and easy way to purchase movie tickets without navigating complex steps, so he can efficiently find and select appropriate movies for his family using a mobile ticketing app.
Derrick Baptist

Growing up in Austin, Texas, he has always been passionate about science and advocacy. With a biology degree, he pursued a career in HIV and AIDS research, driven by a commitment to health advancements. He also embraces his creative side, performing as a drag queen every Friday. This dual life blends his analytical mind with artistic expression. Family is crucial to him, with a close bond to his younger brother, who uses a wheelchair, and a chosen family that offers strong support. As an LGBTQ advocate, he's frustrated by the lack of LGBTQ films in mainstream theaters and values accessibility, always seeking ADA seating so he can enjoy movies with his brother.
“Why is it so hard to find a movie that represents my community or a theater where I can sit comfortably with my brother? It’s 2024—this should be easier by now.”
Age: 29
Hometown: Austin, Texas
Education: Bachelor's Degree in Biology
Family: Younger brother (21 years old, uses a wheelchair) and a chosen family
Occupation: HIV and AIDS Researcher; Drag Queen (performs every Friday)
Pronouns: He/They/Them
Device: Iphone 14 plus
Problem Statement
Derrick Baptist is a 29-year-old HIV and AIDS researcher and drag performer who needs a movie ticketing app that prioritizes LGBTQ representation and ADA-accessible seating because if he can find films that resonate with his identity and secure seating that accommodates his brother, he will have a more inclusive and enjoyable movie-going experience.
User Journey Maps
Value Propositions
1. Product's Features and Benefits

2. Explain value (Categorize)

3. Connect features and benefits with users

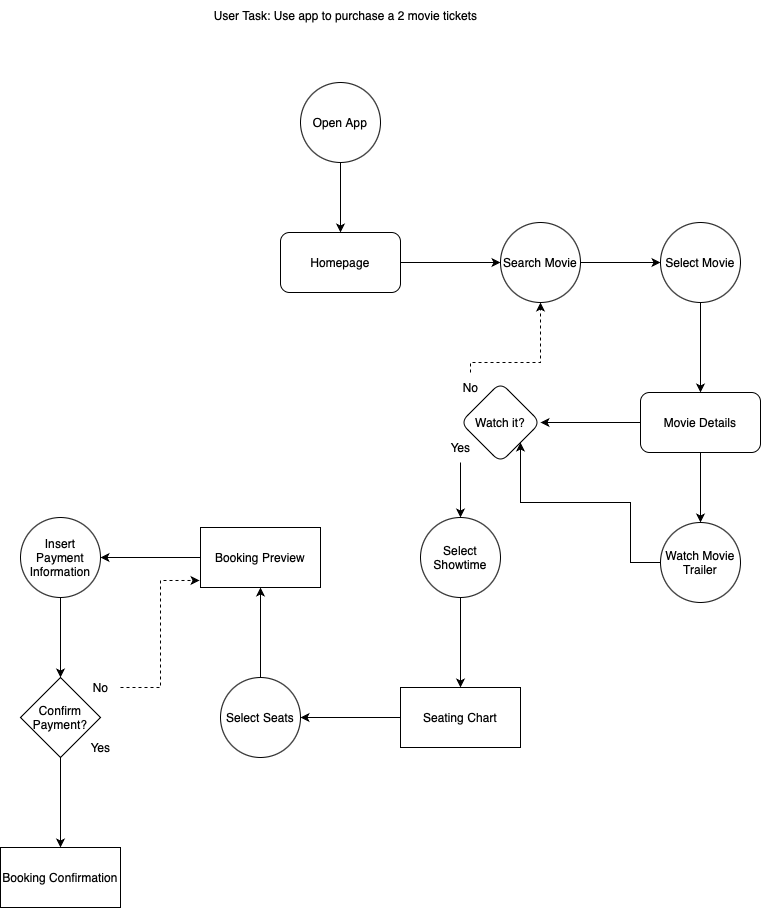
User Flows
